前言

当前随着企业信息化的深入开展,建筑工程行业信息化水平有了很大提高。针对建筑行业的OA办公系统、建筑图纸绘制系统、客户管理系统等信息化系统已经广泛普及。这一方面极大地提升了建筑工程行业的工作效率和管理效率,另一方面也使得建筑工程行业信息安全、无形资产的安全面临着来自计算机网络的威胁而亟待解决。

目前,很多建筑工程行业对数据安全、建筑图纸资料等重要文件的安全管理,已经成为了共识并采取了相应的举措,纷纷从企业管理制度、信息安全管理系统等方面加强信息安全管理,已经成为当前建筑工程行业信息安全管理的共识。


当前建筑工程行业信息安全管理现状

建筑工程项目全寿命周期的组织、管理、经济、技术以及法律法规信息,以合同、图纸、报告、文件、照片、音像、模型等方式表现的信息的管理是项目管理的重要部分,建筑工程信息安全管理是通过有效的项目信息传输的组织和控制为项目建设的增值服务,决定着项目的投资、进度、质量控制甚至项目建设的效益和成败。

建设工程项目信息管理系统的主要功能是项目信息的共享和传递,通过信息的集中管理和门户设置为建筑工程项目各参与方提供一个开放的信息沟通平台,项目各参与方可以不受时间和空间的限制,通过定制来获得所需的项目信息。以extranet作为信息交换工作的平台,与一般的网站相比,它对信息的安全管理有特殊的要求。

基于互联网的建筑工程信息安全分为网络安全和信息安全两个层面,是指为extranet信息交换工作平台采取的技术上和管理上的安全保护,以实现网络信息的保密性、完整性和可靠性。由于计算机网络具有开放性,而信息安全存在管理的缺陷和人为的疏忽,致使计算机网络容易受到信息泄漏、信息窃取、数据篡改、数据增删以及计算机病毒、黑客等的侵害。面对计算机网络安全的种种威胁,建筑工程信息安全管理必须解决遇到的问题并采取有效地对策。


建筑工程信息管理存在的安全问题

互联网信息安全是一门涉及计算机科学、网络技术、通信技术、密码技术、信息安全技术、应用数学等多种学科的综合性学科。基于互联网的建筑工程信息管理存在的安全问题主要是指网络系统的硬件、软件及其系统中的数据受到损坏或者破坏、更改、泄露,以及系统运行异常、网络服务中断。

一是病毒感染造成损害。病毒感染造成网络通信阻塞,系统数据和文件系统破坏,系统无法提供服务甚至破坏后无法恢复,特别是系统中多年积累的重要数据的丢失,损失是灾难性的。在目前的局域网建成,广域网联通的条件下,计算机病毒的传播更加迅速,一台计算机感染病毒,在两三天内可以感染到区域内所有单位的计算机系统。病毒传播速度,感染和破坏规模与网络尚未联通之时相比,高出几个数量级,操作系统的升级不到位,很容易造成内网安全性降低。

二是访问用户蓄意破坏。

基于互联网的建筑工程信息,方便了建设主体各方收集获取信息、发送电子邮件等。互联网上的一些用户出于蓄意破坏的动机,对建筑工程各方主体的计算机系统和设备进行入侵、攻击等,影响网络上信息的传输,破坏软件系统和数据,盗取企业商业秘密和机密信息,非法使用网络资源等,非法篡改,造成数据混乱、信息错误从而造成工作失误,给企业造成巨大的损失,因此,网络联通也带来了网络安全问题。

三是安全管理意识淡薄。

部分企业安全管理重视程度不足,制度的制定比较滞后,管理制度执行不力,有的企业没有配备专业的技术人员,对专业基础较差的管理人员没有及时开展岗位培训,管理员在网络安全上防范意识差,在技术防范手段上弱,使内部网络建筑工程信息、文件安全经常受到破坏甚至丢失或者被窃取,严重的影响企业的执行力、竞争力和战略决策的实施。

四是信息保密手段欠缺。部分企业建筑工程信息管理中,对非授权用户侵入网络系统的拦截和数据传输过程中防止被截获的手段欠缺,没有防止数据在传输和使用过程中被未授权用户篡改或删除的是手段,从而造成信息资源的缺失。信息管理中考虑保证信息访问和发布安全的问题少,对有效地管理用户权限控制,防止非法使用和攻击,安全检测及其恢复等措施缺失。


建筑工程信息安全管理的对策

建筑工程信息安全管理要充分考虑项目各方主体之间的利益关系,满足建设工程单位投资控制、质量控制、进度控制的要求。建筑工程项目信息安全管理的目标是使得信息使用过程中忙而不乱,管理思路清晰,不会出现信息化管理空白,也不出现信息管理硬件系统、软件系统和数据受到损坏、破坏、泄漏、丢失,保障运行的正常。

一是完备的安全管理体系对策。建筑安全管理体系是建筑工程各方主体以保证工程安全为目标,运用系统的概念和方法,把信息安全管理的各阶段、各环节和各职能部门的安全职能组织起来,形成有明确的任务、职责和权限,能互相协调、促进的有机整体。安全管理体系应包括安全方针、目标和计划以及严格的安全生产责任制、设置专职安全管理机构、信息安全管理制度标准,在信息安全管理过程中总结经验、不断完善。

二是规范的访问控制对策。从访问权限的控制做起,为各应用系统提供统一的用户管理和身份认证服务,严格规范网络资源的使用和改动权限,保证网络资源的合法利用。从初级的网络的进入访问权限控制,到较高级别的网络服务器安全控制等都要制定严格的权限审核制度,从而控制授权用户的信息可操作性。

三是可靠的信息加密对策。为了实现网络信息的保密处理,信息系统中设计用户管理加密功能,在系统中建立用户,设置权限和密码,管理和控制用户对信息系统的访问,在信息的传输过程中采取加密处理,防止信息被窃取或破坏,甚至是非法侵入系统的用户对信息的肆意篡改,一定能够程度上可以加强系统的安全性。

四是适时的数据备份对策。应用软件在编程中就忽视安全性,造成黑客可以利用其中的权限、解码漏洞,数据极易受到破坏,数据的备份是信息管理的重要手段,通过分离存储设备来提高数据系统与主机系统之间的相对独立关系,从而起到对数据的保护作用,以备不时之需,特别是数据的备份可以将系统故障时的损失降低到最低程度,防止数据丢失。


大势至公司针对建筑工程行业的解决方案

大势至公司通过在建筑工程行业大量的用户实践,以及在上网行为管理、信息安全防护和商业机密保护方面的深厚经验,针对建筑工程行业的网络管理现状和需求,推出了全系列的网络管理产品,可以有效保护建筑工程行业的电脑文件安全、服务器共享文件安全等重要文件的安全,同时还可以规范建筑工程企业员工的上网行为,防止因为随意上网而引发的电脑中毒、黑客攻击行为,从而进一步保护了电脑文件安全。具体如下:

1、部署“大势至电脑文件防泄密系统”防范电脑文件泄密。

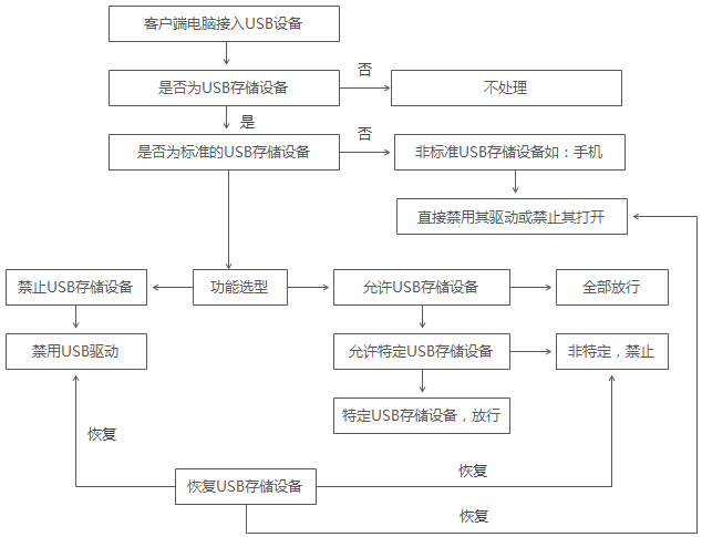
大势至电脑文件防泄密系统是一款专门防范电脑文件泄密的数据防泄密软件。通过在建筑工程企业局域网电脑上安装之后,就可以全面控制USB存储设备的使用,防止随意使用U盘、移动硬盘拷贝电脑文件的行为,同时还可以设置只让使用特定的USB存储设备,以及向USB存储设备复制文件必须输入密码,从而有效防范了通过USB存储设备泄密的行为。

同时,本系统还可以有效防止通过网络途径泄密的行为。例如可以只让电脑使用公司信箱发送邮件,甚至可以只让接收邮件而禁止发送文件;可以禁止向网盘上传电脑文件、禁止FTP上传电脑文件以及禁止聊天软件发送文件的行为,从而防止了员工试图通过网络途径泄露建筑工程图纸、资料的行为。

流程.png

2、部署“大势至电脑文件加密软件”加密关键文件,防止重要文件泄密。

对于关键建筑工程机密文件,还可以通过部署“大势至电脑文件加密软件”进行加密,加密后的文件必须输入密码才可以查看,并且还可以限制只让在特定的电脑打开,一旦离开公司局域网将禁止打开,可以只让查看而禁止复制、只让修改而禁止删除、只让打开而禁止另存为本地磁盘,同时还可以禁止拖拽文件或打印文件的行为,从而极大地保护了关键建筑图纸资料的文件安全。

3、部署“大势至局域网共享文件管理系统”保护共享文件安全。

鉴于建筑工程行业局域网通常都配备了文件服务器,用户存储文件和协同办公的需要。这虽然方便了资源共享和办公的需要,但也使得员工可以非常方便地访问文件服务器共享文件,而文件服务器通常会存储单位重要的建筑图纸资料,一旦被越权访问或随意访问,甚至恶意破坏将会给建筑工程企业带来重大损失。为此,建筑工程企业局域网也必须采取有效的举措来保护服务器共享文件的安全。

大势至局域网共享文件管理系统是一款基于B/S架构的服务器共享文件管理系统,只需要在文件服务器安装之后,就可以扫描到服务器所有的共享文件,管理员可以为用户设置共享文件的不同访问权限,尤其是可以只让读取共享文件而禁止复制共享文件、只让打开共享文件而禁止另存为本地磁盘,或从服务器上拖拽共享文件到访问者自己的磁盘,或者打印共享文件等。同时,本系统还可以只让修改共享文件而禁止删除共享文件,这样就可以防止一些用户在访问共享文件时,不小心或恶意删除共享文件的行为,从而极大地保护了共享文件的安全。

此外,为了防止建筑工程局域网电脑感染病毒,还可以通过部署大势至公司的“聚生网管”上网行为管理系统,只需要在局域网一台电脑安装,就可以控制局域网电脑上网行为,有效禁止局域网玩游戏、炒股、聊天、网购、随意浏览网页、随意接入无线路由器或手机等移动设备,以及随意使用随身wifi或wifi共享精灵等移动设备,从而规范了员工上网行为,提升了员工工作效率,同时也防止了员工随意上网、下载而使得电脑遭遇病毒木马侵袭或黑客攻击行为,从而也进一步保护了电脑文件安全,保护了建筑工程行业的无形资产和商业机密的安全。